Of the few classes in college that I chose that were based in the context of education, this one class allowed me to take my learnings to an audience. One would think that this should happen with most projects, but the sad reality remains that most of my ideas in design college didn’t leave the classrooms as often.
This class I talk about began with us studying the current education system- who it includes, who it excludes, the curriculum, the mode of teaching and so on. The task, evidently was not a one-person exploration; we worked together to build a cohesive understanding in a shorter span of time.
We used the pyramid structure (on the left) to convert our research into a format that could be easily translated into insights, and thus- new ideas that were backed by research and logic.
The following pyramids then became the base for the tiny experiment I conducted in the form of an online workshop. My audience was a group of 12-year-olds (who knew each other because they live nearby).

We used the pyramid structure (pyramid 1) to convert our research into a format that could be easily translated into insights, and thus- new ideas that were backed by research and logic.
The following pyramids (2 &3) then became the base for the tiny experiment I conducted in the form of an online workshop. My audience was a group of 12-year-olds (who knew each other because they live nearby).
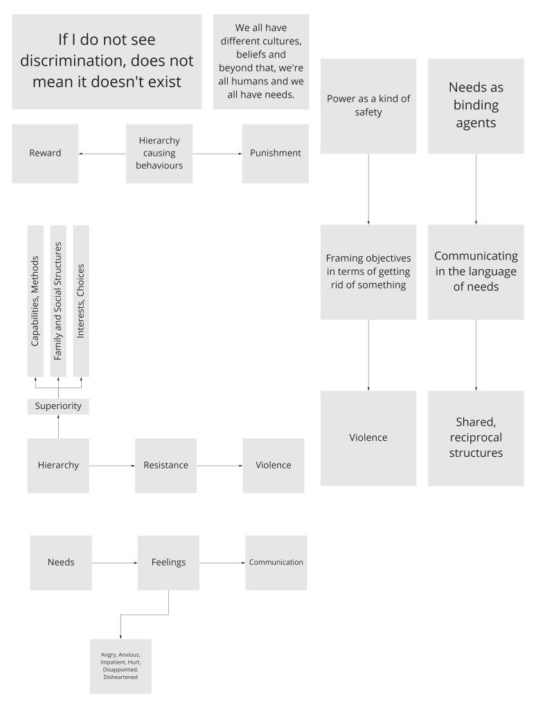
So as to have a base to return to while working on the project, I visualized my understanding in the form of a graph-like structure. The idea was to visualize what I wanted to share through the short workshop, making sticking to the essence and keeping it simple all the more important.
Before I facilitated a workshop with an underlying goal of sharing what I understand of Dr Marshall Rosenberg’s non-violent communication (breathes for a pause), a mind map that I made became a constant reminder of my learnings.



So as to have a base to return to while working on the project, I visualized my understanding in the form of a graph-like structure. The idea was to visualize what I wanted to share through the short workshop, making sticking to the essence and keeping it simple all the more important.

Before I facilitated a workshop with an underlying goal of sharing what I understand of Dr Marshall Rosenberg’s non-violent communication (breathes for a pause), a mind map that I made became a constant reminder of my learnings.

Once the foundation was ready, it was simply a matter of organizing thoughts, putting them on paper to gain clarity, executing the plan, and reviewing if the proposed learning outcomes were met. The following images are a peek into the process and progress.




The theatre bug has been living in my brain for a while now, and more often than not, it tends to have a major voice in what I have to say. In one exercise, for instance, the idea was to help the participants empathize by being another character, thus trying to think from their position and feel what they feel. The idea here was to assign them each a role in the fishing ecosystem and push them to think of how to help each other.








While this exercise was obviously a work in progress, there came a lot of realizations. The participants thought on levels I had not even considered, it was a much-welcomed surprise. One of the biggest limitations for me was the virtual space. I could see myself doing things a lot differently had I gotten the chance to conduct it in a physical space. Bringing together kids who don’t know each other, kids who come from diverse financial backgrounds would be my next steps in solidifying this exercise.
Either way, what does not change is that non-violent communication (verbal and non-verbal) is easier preached than practised. And me (and the theatre bug up there) would, without a doubt pick improv as the means to practice it, every single time.


Leave a comment